首页
>
政府信息公开
>
政府信息公开目录
>
重大建设项目
>
招标投标信息
索 引 号
11370812004322488XZZFJ/2021-03340
公开方式
主动公开
发布机构
兖州区行政执法局
组配分类
招标投标信息
成文日期
2021-05-18
废止日期
有效性
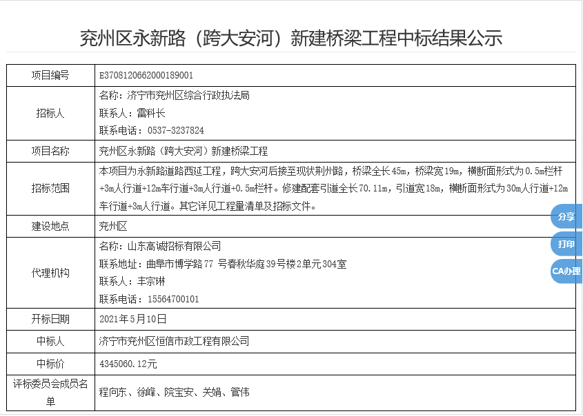
永新路跨大安河桥中标公示
发布日期: 2021-05-18 00:00
信息来源:兖州区行政执法局
浏览次数:
分享到
打印此页
关闭窗口