首页
>
政府信息公开
>
政府信息公开目录
>
行政权力运行公开
>
决策公开
>
会议公开
>
会议解读
索 引 号
11370812004339255B/2021-04493
公开方式
主动公开
发布机构
兖州区政府办
组配分类
会议解读
成文日期
2021-07-20
废止日期
有效性
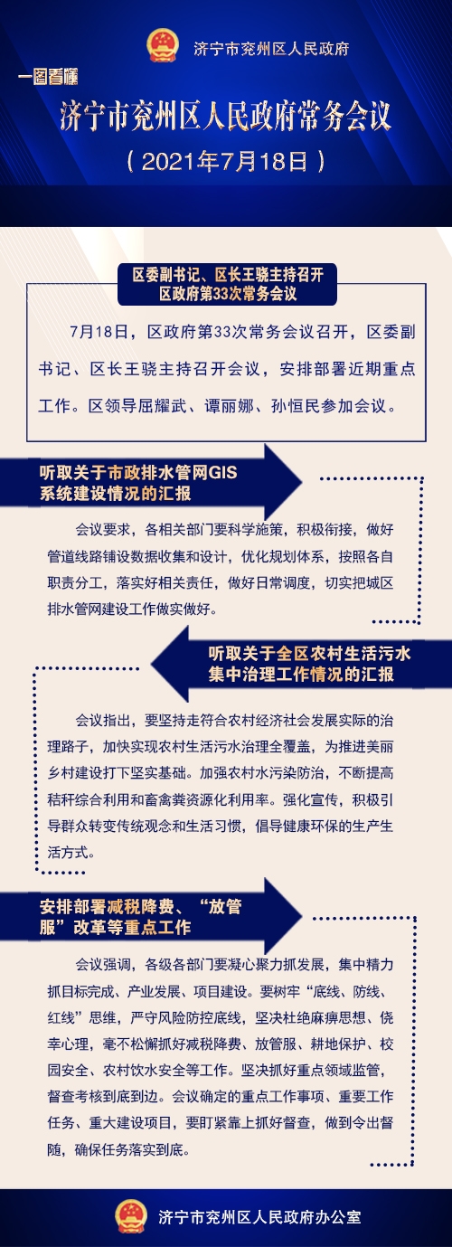
【图解】区十八届人民政府第33次常务会议
发布日期: 2021-07-20 17:04
信息来源:兖州区政府办
浏览次数:
【会议链接】
区十八届人民政府第33次常务会议召开
分享到
打印此页
关闭窗口