| 索 引 号 | 11370812MB281530XF/2021-05631 | 公开方式 | 主动公开 |
| 发布机构 | 兖州区市场监管局 | 组配分类 | 专项规划 |
| 成文日期 | 2021-08-10 | 废止日期 | |
| 有效性 |
关于印发《济宁市兖州区药品安全“十四五”规划》的通知
各科室、市场监管所、事业单位:
现将《济宁市兖州区药品安全“十四五”规划》印发给你们,请结合工作实际,抓好贯彻落实。
济宁市兖州区市场监督管理局
2021年8月10日
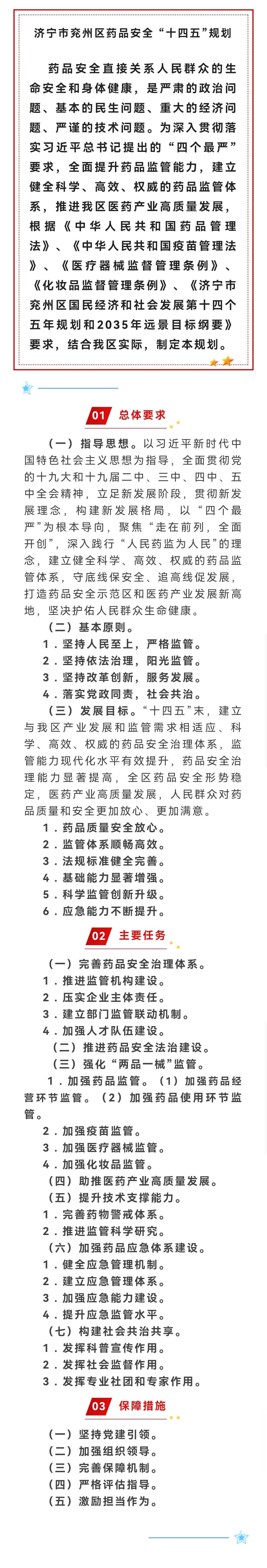
济宁市兖州区药品安全 “十四五”规划
药品安全直接关系人民群众的生命安全和身体健康,是严肃的政治问题、基本的民生问题、重大的经济问题、严谨的技术问题。为深入贯彻落实习近平总书记提出的 “四个最严”要求,全面提升药品监管能力,建立健全科学、高效、权威的药品监管体系,推进我区医药产业高质量发展,根据《中华人民共和国药品管理法》、《中华人民共和国疫苗管理法 》、《医疗器械监督管理条例》、《化妆品监督管理条例》、《济宁市兖州区国民经济和社会发展第十四个五年规划和2035年远景目标纲要》要求,结合我区实际,制定本规划。
一、总体要求
(一)指导思想。以习近平新时代中国特色社会主义思想为指导,全面贯彻党的十九大和十九届二中、三中、四中、五中全会精神,立足新发展阶段,贯彻新发展理念,构建新发展格局,以 “四个最严”为根本导向,聚焦 “走在前列,全面开创”,深入践行 “人民药监为人民”的理念,建立健全科学、高效、权威的药品监管体系,守底线保安全、追高线促发展,打造药品安全示范区和医药产业发展新高地,坚决护佑人民群众生命健康。
(二)基本原则。
1.坚持人民至上,严格监管。始终把保障人民群众生命安全和身体健康放在第一位。坚持人民至上、生命至上,时刻牢记“四个最严”的要求,把严的决心、严的措施传导到每一个企业,不断提升人民群众在药品安全中的获得感、幸福感、安全感。
2.坚持依法治理,阳光监管。坚持法律至上,职权法定,建立健全系统完备的药品监管法规制度体系和标准体系,加强普法宣传,推进阳光监管,规范执法行为,严格执法办案。3、坚持风险管控,科学监管。加强药品全生命周期、全过程风险管理,突出源头严防、过程严管、风险严控,改进检查抽检监测手段,创新监管模式,推进智慧监管和监管科学研究。
3.坚持改革创新,服务发展。正确处理保障药品安全与促进产业发展的关系,深化监管体制机制改革,优化监管资源配置,创新服务措施,推进医药产业的供给侧结构性改革和新旧动能转换,打造医药产业发展新高地。
4.落实党政同责,社会共治。坚持党的全面领导,贯彻党政同责,推动落实药品企业主体责任、部门监管责任和地方政府属地管理责任,鼓励和调动社会各方力量参与药品安全工作,推动形成政府监管、企业主责、行业自律、社会协同的药品安全共治格局。
(三)发展目标。“十四五”末,建立与我区产业发展和监管需求相适应、科学、高效、权威的药品安全治理体系,监管能力现代化水平有效提升,药品安全治理能力显著提高,全区药品安全形势稳定,医药产业高质量发展,人民群众对药品质量和安全更加放心、更加满意。
1.药品质量安全放心。企业主体责任进一步落实,药品安全治理体系、治理能力和质量安全保障能力明显增强,公众安全用药需求得到进一步保障,全区药品安全水平和人民群众满意度明显提高。
2.监管体系顺畅高效。建立权责清晰、协调联动行政监管体系,形成全域覆盖、全链贯通、全面协同的监管机制和专业敬业、能力过硬的监管队伍。
3.法规标准健全完善。健全完善与新形势新要求相适应的信用管理等制度体系。加强执法能力建设,建立完善部门协调联动机制和重大案件联合执法机制。
4.基础能力显著增强。全面提升全区药品监管机构办公和执法装备条件,健全区级药品检验检测体系、不良反应和药物滥用监测体系,药品安全技术支撑能力进一步提升。
5.科学监管创新升级。继续实施药品监管科学行动计划,充分发挥现代科技手段在现代事中事后监管中的作用,依托互联网、大数据、云计算等新技术构建监管 “大系统、大平台、大数据”,完善药品和疫苗的信息化全过程追溯,形成 “严管”加 “巧管”的监管新局面。
6.应急能力不断提升。基本建成覆盖区、镇街两级监管机构的应急管理体系,应急队伍、制度、机制、预案等更加完善,应急保障审评审批、监督检查、检验监测等能力基本形成,监测预警和应急处置能力得到进一步提升。
二、主要任务
(一)完善药品安全治理体系。
1.推进监管机构建设。健全信息通报、联合办案、人员调派等工作衔接机制,完善药品安全风险会商机制。明晰分段监管中层级交叉的职责划分,压实部门监管责任。区、镇(街)市场监管部门要加强药品监管力量,在综合执法队伍中配齐配强药品监管专业人员,确保监管事权与人员、经费和设备等条件相匹配。推动基层公安机关食药环侦队伍建设,加强打击药品领域违法犯罪专业力量配备。
2.压实企业主体责任。督促企业加强质量管理体系建设,落实企业不良反应和不良事件报告、产品召回、年度报告、停产报告等责任。探索实施质量安全知识培训制度,督促企业加强对关键人员法律法规的培训和评估,建立信用评价机制,落实药品安全信用分级分类管理办法,加大严重失信单位和 “失信黑名单”公示与曝光力度,对列入 “失信黑名单”的重点人员实施惩戒措施。
3.建立部门监管联动机制。加强药品监管与产业高质量发展统筹,加强发展改革、科技、工业和信息化、公安、财政、卫生健康、医保、药品监管等部门间政策协调和资源共享,凝聚多部门共治合力。在医疗、医保、医药 “三医联动”整体框架下,建立和完善多部门协调机制,进一步形成政策合力,保障药品安全。加强产业布局与监管布局的统筹,建设重点产业园、重点创新项目等,同步部署开展监管能力建设。
4.加强人才队伍建设。严格专业监管要求,严把监管队伍入口关,优化年龄、专业结构。加快检验检测、药物警戒等领域高层次领军人才。结合我区医药产业发展和监管任务实际情况,加强对各级药品监管人员培训和实训,不断提高办案能力,缩小不同区域监管能力差距。充分运用信息化技术,建设并推广使用云平台,提升教育培训可及性和覆盖面。
(二)推进药品安全法治建设。
有序推进审批制度改革,深入推行权责清单制度,有效提高药品监管效能。创新监管制度建设机制,创新行政执法方式手段,加强行政执法规范指导,全面实施执法责任制度。
加强稽查执法队伍建设,完善稽查办案机制,强化检查稽查协同和执法联动。加强行刑衔接,进一步完善涉刑事案件 “两品一械”检验、鉴定、认定程序,提高办案质量和效率,严厉打击药品违法犯罪行为。
(三)强化 “两品一械”监管。
1.加强药品监管。
(1)加强药品经营环节监管。严格界定经营范围和经营方式等。以购销合法性、储运合规性为重点,对建立重点监管企业名单,加大对麻醉药品、精神药品等特殊药品经营企业的检查频次,严厉打击挂靠走票、非法渠道购销药品等违法行为。建立药品零售企业监管台账,深入推进零售药店网格化监管,严查非法渠道购进药品、不凭处方销售处方药、执业药师 “挂证”等违法行为。
(2)加强药品使用环节监管。实施医疗机构药品质量网格化监管,明确监管机构和责任人,监督医疗机构执行进货检查验收制度和药品保管制度,严查非法渠道购进药品、购销假劣药品、违法配制制剂等违法行为。
2.加强疫苗监管。充分发挥疫苗管理联席会议作用强化疫苗配送和追溯管理。对疾控机构、接种单位疫苗储存、运输以及预防接种中的疫苗质量实施每年全覆盖检查。配合做好疑似预防接种异常反应监测和处置工作。加大新冠病毒疫苗用药包材质量监督检查和抽检力度。
3.加强医疗器械监管。监督检查实施分类分级管理,加大对重点监管医疗器械、疫情防控医疗器械和家用医疗器械等经营行为的监管力度。对抽检不合格、不良事件严重、被投诉举报等企业依法采取责任约谈、飞行检查、停产整改等措施。强化抽检监测,加大高风险产品、使用量大面广、问题易发多发产品的抽检力度。
4.加强化妆品监管。大力推进化妆品监管能力建设,加强化妆品监管制度建设。依法落实其对化妆品全生命周期质量安全主体责任。跟踪研究化妆品市场形势,促进落实各类经营者义务,严格实施经营环节进 货查验记录制度。加大监督检查力度,严厉惩处经营违法行为。加强化妆品技术支撑体系建设,整合化妆品监督抽检、现场检查、不良反应监测、投诉举报、舆情监测、执法稽查等方面的风险信息,构建统一完善的风险监测系统,形成协调联动的工作机制。
(四)助推医药产业高质量发展。推进医药产业创新发展。以 “鲁药振兴”为抓手,通过实施 “药械创新”“中药突破”和 “美妆山东”三大计划,不断擦亮 “品质鲁药”金字招牌。推进医药产业供给侧结构性改革和新旧动能转换,打造兖州医药产业发展新高地,实现高质量发展与高水平安全相辅相成、良性互动。
(五)提升技术支撑能力。
1.完善药物警戒体系。构建以药品不良反应监测评价机构为专业技术机构、持有人 (注册人、备案人)和医疗机构依法履行相关责任的 “一体两翼”工作格局,建设不良反应风险防控体系。实施药物警戒制度,落实持有人药物警戒职责。强化药品不良反应监测、评价 (再评价)和风险预警,创新监测评价方法,深化上市后安全性研究。
2.推进监管科学研究。以提升监管效能为目标,联合开展药品安全监管、中药发展、监管手段创新应用、医药产业高质量发展等课题研究,加快推进药品监管新工具、新标准、新方法研究和应用。加强监管重点领域和高风险领域的研究,推进医药产业创新研究,积极推进科技主管部门医药科技计划项目的立项、实施工作,推进监管科学协同创新,服务于生物医药、中药、医疗器械和化妆品产业高质量发展,为药品安全监管提供强有力的科技支撑。
(六)加强药品应急体系建设。
1.健全应急管理机制。建立健全协同高效、运转流畅的药品应急管理组织体系。建立完善预警处置、舆论引导、应急保障和总结评估等管理机制。制修订药品 (疫苗)安全事故 (件)应急预案,引导社会力量参与应急管理,推动药品生产经营主体建立应急管理机制。推进建立跨区域、跨部门的协作配合、信息通报机制。
2.建立应急管理体系。完善区级应急指挥信息系统,健全应急调度指挥、视频会商、培训演练等决策指挥和应急联动流程。强化应对突发重特大公共卫生事件中检验检测、体系核查、 审评审批、监测评价等工作的统一指挥与协调。打造药品安全舆情监测平台,加强舆情模块、数据库建设,建立涵盖舆情预警、研判会商、通报处置、舆论引导等一体化舆情工作体系。
3.加强应急能力建设。组织开展药品安全应急培训、应急演练等工作,提升各级监管人员对药品安全事件的快速反应和应 急处置能力。组建应急管理专家库,建立应急事件案例库,开展药品安全舆情和重大事故案例研究。探索对新技术、新设备应用,提升装备应急保障水平。制定应急物资储备标准目录,做好急救药品医疗器械、检测试剂等应急物资储备。
4.提升应急监管水平。建立和完善协助药械应急研发攻关机制、应急审评审批机制、应急检验检测机制,开辟应急检验检 测绿色通道,提升应对突发重大公共卫生事件的应急处置能力和水平。加强对新冠肺炎等治疗药物、体外诊断试剂、医用防护 服、医用口罩、呼吸机等产品的质量监管。
(七)构建社会共治共享。
1.发挥科普宣传作用。依托全国安全用药月、全国化妆品安全科普宣传周、全国医疗器械安全宣传周等,全方位宣传药品安全监管。主动加强与主流媒体、新媒体、自媒体等的交流,主动通报监管情况,让媒体监督成为重要约束力量。深入落实《中华人民共和国政府信息公开条例》,强化信息公开和政策解读,传递权威信息。加强科普宣传,用群众听得懂的话、喜闻乐见的形式,普及用药安全常识,提升公众安全防范能力。加强舆情监测研判,主动回应社会关切。探索实施药品安全科普 “春蚕”计划,建立科普资源库,培育药品安全科普基地。
2.发挥社会监督作用。大力实施社会监督员制度,组建由人大代表、政协委员,基层群众自治组织、行业协会代表以及媒 体记者、律师等组成的药品监管社会监督员队伍。发挥业内监督作用,建立吹哨人制度,强化企业内部和企业间的相互监督制约。畅通投诉举报渠道,实施有奖举报,落实投诉举报快速回应机制,提升办理过程和办理结果满意率。
3.发挥专业社团和专家作用。鼓励指导协会、学会以多种形式开展守法诚信宣传教育,支持协会、学会建立行业标准和规范,加强行业自律,引导企业自觉守法、诚信经营。从不同领域遴选确定一批专家,组建 “药监智库”,充分发挥专家学者在决策咨询、审评审批、监督检查、科普宣传、风险应对、应急处置等方面的作用,为监管提供智力支撑。
三、保障措施
(一)坚持党建引领。坚持党的全面领导,加强党建引领,发挥党总揽全局,协调各方的领导核心作用,带领广大党员干部 增强 “四个意识”,坚定 “四个自信”,做到 “两个维护”,为规划实施提供强大政治保证,充分调动一切积极因素,形成砥砺奋进的强大动力,凝心聚力把宏伟蓝图变成美好现实。
(二)加强组织领导。各级、各部门要加强统筹协调,将药品安全及相关的检验检测、审评审批、检查核查等技术支撑体系作为重要内容纳入公共卫生体系统筹规划建设。
(三)完善保障机制。切实发挥本规划对 “十四五”期间药品安全监管体系建设的总体指导作用,加强本规划与地方规划、药品产业政策、财政政策、科技创新政策之间的衔接协调,建立与药品安全监管和产业发展相匹配的财政经费投入保障机制,加大药品安全监管经费投入。
(四)严格评估指导。将规划任务和建设项目落实情况作为对各级、各部门药品安全工作评价的重要内容,建立健全规划实施评估制度,对主要任务和重点工程进展情况进行动态跟踪,实施绩效评估,适时监测,确保各项目标任务顺利完成。
(五)激励担当作为。加强药品监管队伍思想政治建设,以过硬的党建、过硬的作风锻造药品监管 “铁军”。建立健全依法履职免责、容错纠错制度,激励引导广大监管干部担当作为。加强人文关怀,解决监管人员后顾之忧。优化人才成长途径,健全人才评价激励机制,激发监管队伍的活力和创造力。
【一图看懂】济宁市兖州区药品安全“十四五”规划(2021-2025年)
