动物、动物产品检疫
山东省济宁市兖州区龙桥街道扬州南路2号为民服务中心三楼联合办理窗口
基本编码:JN370882XM370190012000
实施编码:11370812004322533R4370190012000
事项版本:32
基本信息
| 承办机构 | 农业农村局综合执法大队畜牧中队 | 实施主体性质 | 法定机关 |
| 实施主体 | 济宁市兖州区农业农村局 | 服务对象 | 企业法人,自然人,其他组织,社会组织法人,非法人企业 |
| 权力来源 | 法定本级行使 | 权限划分 | 无 |
| 事项类型 | 行政许可 | 是否网办 | 是 |
| 网办深度 | 全程网办 | 运行系统 | 无 |
| 办理时间 | 5月-9月夏季办公时间,工作日星期一至星期五上午08:30-12:00,下午14:00-18:00;10月-4月冬季办公时间,工作日星期一至星期五上午08:30-12:00,下午13:30-17:30(法定节假日除外) | 办理地点 | 山东省济宁市兖州区龙桥街道扬州南路2号为民服务中心三楼联合办理窗口 |
| 是否公示 | 是 | 到办事现场次数 | 0 |
| 办理结果类型 | 其他 | 办理方式 | 自办件 |
| 送达方式 | 其他、窗口领取 | 是否存在中介服务 | 否 |
| 联办机构 | 无 | 行使层级 | 县级 |
| 法定办结时限 |
20个工作日
法定办结时限说明
从收到申请单开始计算
|
承诺办结时限 |
1个工作日
承诺办结时限说明
自受理行政许可申请之日起20日内做出许可决定。
|
| 办理结果名称 | 动物、动物产品检疫证明 | 数量限制 | 无 |
| 结果样本 | 无 | ||
| 是否收费 | 否 | 办件类型 | 无 |
| 通办范围 | 全县 | 办理形式 | 无 |
| 是否支持网上支付 | 否 | 是否支持物流快递 | 否 |
| 是否支持预约办理 | 否 | 是否进驻政务大厅 | 是 |
| 咨询方式 |
窗口地址:山东省济宁市兖州区龙桥街道扬州南路2号为民服务中心三楼联合办理窗口 电话:0537-3419088 |
||
| 监督投诉方式 | 电话投诉 | ||
设定依据
| 依据名称 | 《中华人民共和国动物防疫法》《山东省动物防疫条例》《动物检疫管理办法》 |
| 制定机关 | 全国人民代表大会、山东省人民代表大会、农业农村部 |
| 发布令号(文号) | 中华人民共和国主席令第七十一号、山东省人民代表大会常务委员会公告第169号、农业部令年第6号 |
| 具体规定内容 | 1.【法律】《中华人民共和国动物防疫法》第四十一条:“动物卫生监督机构依照本法和国务院兽医主管部门的规定对动物、动物产品实施检疫”。第四十二条“屠宰、出售或者运输动物以及出售或者运输动物产品前,货主应当按照国务院兽医主管部门的规定向当地动物卫生监督机构申报检疫”。 2.【地方性法规】《山东省动物防疫条例》第三十一条:“动物卫生监督机构受理检疫申报后,应当指派官方兽医依照国家标准、技术规程等实施检疫。检疫合格的,由官方兽医按照国家规定出具动物检疫合格证明,对动物产品加施检疫标志;检疫不合格的,出具检疫处理通知单,并监督货主处理,相关费用由货主承担”。 3.【部委规章】《动物检疫管理办法》第五条:“动物卫生监督机构指派官方兽医按照《动物防疫法》和本办法的规定对动物、动物产品实施检疫,出具检疫证明,加施检疫标志。动物卫生监督机构可以根据检疫工作需要,指定兽医专业人员协助官方兽医实施动物检疫。 |
| 原文下载地址 | 点击查看原文 |
收费标准及依据
本事项无收费标准及依据
受理条件
屠宰、出售或者运输动物以及出售或者运输动物产品
申报材料
| 材料名称 | 材料类型 | 纸质材料份数 | 材料形式 | 纸质材料规格 | 来源渠道 | 来源渠道说明 | 材料必要性 | 示例样表 | 空白样表 |
| 检疫申报单 | 原件 | 1 | 4 | A4 | 申请人自备 | 申请人自行准备 | 是 | 无 | 无 |
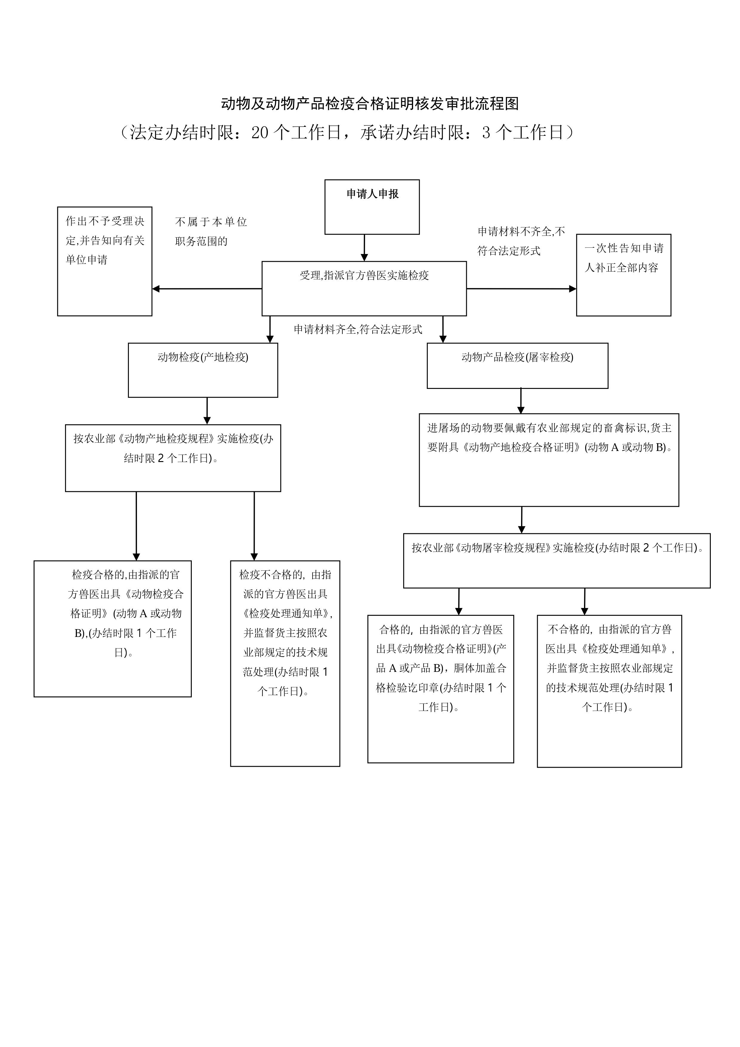
办理流程
| 环节名称 | 办理内容 | 办理时限 | 办理结果 |
| 申报 | 所需销售的动物或动物产品申报单填报 | 1 | 申报成功即可开具检疫证 |
| 受理 | 动物及动物产品检验检疫 | 即来即办 | 合格者发放检疫证明 |
| 办结 | 发放动物、动物产品检疫合格证明。 | 1 | 符合申报要求即可核发。 |
流程图
行使内容
无
法律救济
| 行政复议 | 部门 | 地址 | 电话 |
| 济宁市兖州区司法局 | 济宁市兖州区九州方圆A座 | 0537-3413076 |
| 行政诉讼 | 部门 | 地址 | 电话 |
| 济宁市兖州区人民法院 | 济宁市兖州区九州中路95号 | 0537-3431049 |
中介服务
本事项无中介服务
常见问题
| 问题 | 节假日可以出检疫证明吗 |
| 解答 | 全年办理 |
咨询方式
-
窗口地址:山东省济宁市兖州区龙桥街道扬州南路2号为民服务中心三楼联合办理窗口
电话:0537-3419088
从收到申请单开始计算