| 索 引 号 | 11370812004339255B/2020-14976 | 公开方式 | 主动公开 |
| 成文日期 | 2020-02-06 | 废止日期 | |
| 发布机关 | 兖州区政府办 | 统一编号 | 无 |
| 标题 | 关于转发济宁市人民政府办公室关于贯彻落实鲁政办发〔2020〕4号文件应对新型冠状病毒感染肺炎疫情支持中小企业平稳健康发展的实施意见的通知(已失效) | ||
| 发文字号 | 济兖政办发〔2020〕1号 | 有效性 | 失效 |
关于转发济宁市人民政府办公室关于贯彻落实鲁政办发〔2020〕4号文件应对新型冠状病毒感染肺炎疫情支持中小企业平稳健康发展的实施意见的通知(已失效)
发布日期:
2020-02-06
11:10
信息来源:兖州区政府办
浏览次数:
各镇人民政府,各街道办事处,兖州工业园区管委会,区政府各部门,各企业:
为应对新型冠状病毒感染肺炎疫情,支持中小企业平稳健康发展,现将《济宁市人民政府办公室关于贯彻落实鲁政办发〔2020〕4号文件应对新型冠状病毒感染肺炎疫情支持中小企业平稳健康发展的实施意见》(济政办发〔2020〕2号)转发给你们,并提出以下意见,请一并遵照执行。
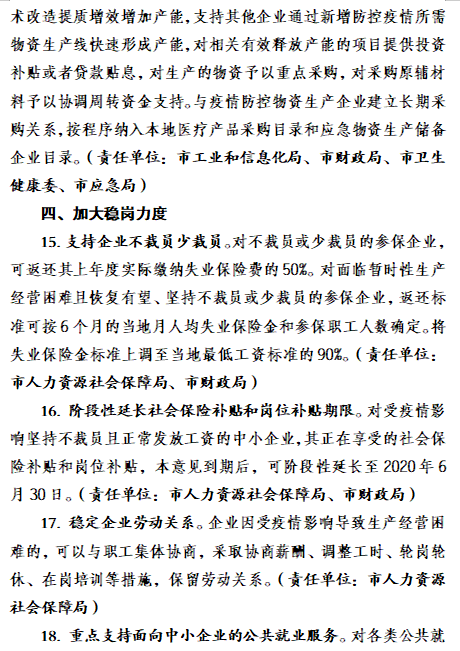
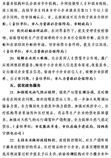
一、应对新型冠状病毒感染肺炎疫情,支持中小企业平稳健康发展,我区执行济宁市制定的相关政策,不再另行制定实施意见。
二、按照济宁市《实施意见》中明确的责任单位,我区相对应的部门单位为责任单位,要统筹抓好各自行业、领域内有关政策的协调争取、落实兑现。
三、各级各部门要提高政治站位、统一思想认识,主动对接争取、全力搞好服务,协调解决企业遇到的困难和问题,帮助中小企业渡过难关。
济宁市兖州区人民政府办公室
2020年2月6日
(此件公开发布)








【word版下载】
(1号)关于转发应对肺炎疫情支持中小企业发展的通知.doc
【PDF版下载】关于转发济宁市人民政府办公室关于贯彻落实鲁政办发〔2020〕4号文件应对新型冠状病毒感染肺炎疫情支持中小企业平稳健康发展的实施意见的通知
【文本解读】 解读《关于转发济宁市人民政府办公室关于贯彻落实鲁政办发〔2020〕4号文件应对新型冠状病毒感染肺炎疫情支持中小企业平稳健康发展的实施意见的通知》

